반응형
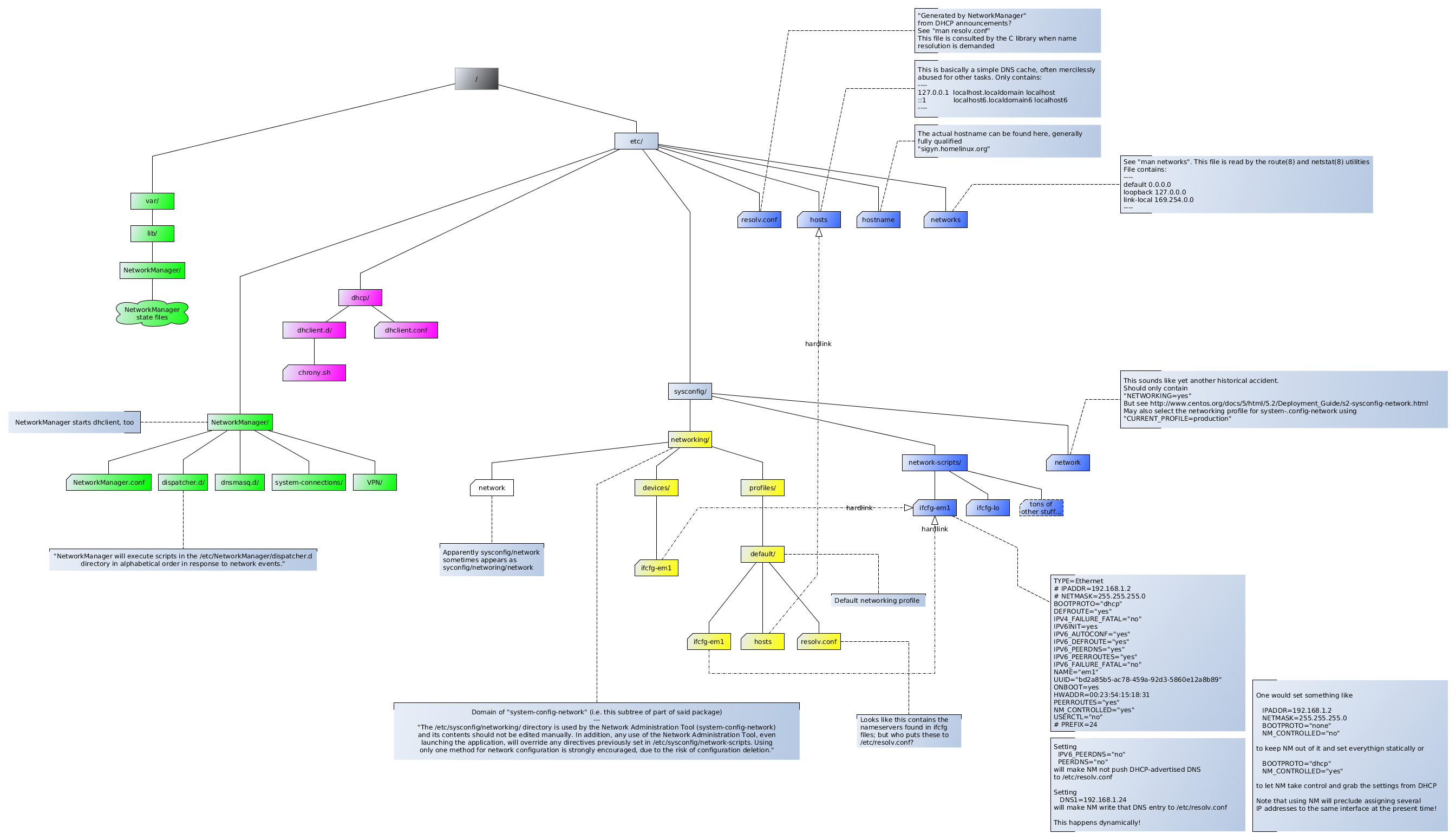
stackoverflow에서 Centos Network, NetworkManager의 좋은 이미지가 있어서 업로드합니다.

반응형
'OS' 카테고리의 다른 글
| [Window/Network]IP설정 - 윈도우 멀티 IP 설정 (2) | 2025.06.09 |
|---|---|
| [window]NTP 서버/클라이언트 구축 (1) | 2024.12.16 |
| [Microsoft Spy++]윈도우 프로그램 자동화(Spy++ 용도 및 사용방법) (4) | 2023.09.08 |
| [VirtualBox-ubuntu]드래그앤드롭 & 클립보드 설정 (2) | 2023.07.18 |
| [VirtualBox-ubuntu]iso9660 오류 해결방법 (0) | 2023.07.18 |